Hamisu Hamisu Haruna, Al-Qalam University Katsina, Katsina, Nigeria https://orcid.org/0000-0002-6318-2652
Sehrish Iftikhar, University of Southern Punjab, Pakistan https://orcid.org/0000-0001-5829-6201
Sulaiman Muhammad Isa, Kampala International University, Uganda https://orcid.org/0009-0004-5275-7993
Md. Mahadhi Hasan, University of Liberal Arts Bangladesh, Bangladesh https://orcid.org/0000-0003-3921-9889
Haruna, H. H., Iftikhar, S., Isa, S. M., & Hasan, M. M. (2025). Effect of professional development, collaborative learning, and technology integration on teachers’ self-access support competence. Studies in Self-Access Learning Journal, 16(3), 525–565. https://doi.org/10.37237/160304
Abstract
This study investigated how professional development coupled with collaborative learning and technology integration influences teachers’ self-access support competence while examining the mediating role of teaching experience in Nigerian secondary schools. The research design utilized a cross-sectional methodology to collect data from 364 language teachers in secondary schools in Nigeria. Adapted questionnaires with proven reliability (Cronbach’s alpha: 0.884-0.896) and validity were used for the study. Structural equation modeling analysis revealed significant positive relationships between professional development (β=0.131), collaborative learning (β=0.130), and technology integration (β=0.129) with teachers’ competence in self-access support. Teaching experience provided notable mediation results, yielding indirect effects ranging from 0.096 to 0.142 for all relationships. The predictive model successfully explained 66.7% of teachers’ self-access support competence while providing a high estimate of predictability (Q²=0.451). These results extended theoretical understanding by integrating social constructivist and adult learning theories in resource-limited educational contexts while providing practical insights for educational stakeholders. The originality of this study is that it conducted a systematic investigation of the dynamics of professional development in a low-tech educational setting and empirically demonstrated the essential role of classroom practice in improving teachers’ professional knowledge. These contributions have greatly enhanced the understanding of effective approaches to teacher professional development in resource-limited settings and have filled critical gaps in educational research and practice.
Keywords: Professional development, collaborative learning, technology integration, teachers’ self-access, teaching experience
Over the last decade, the landscape of second language teaching has undergone dramatic transformations, particularly in developing nations like Nigeria, where the demand for effective English language instruction has increased exponentially. Research indicates that a high number of learners face significant challenges in self-access support, despite English being the primary medium of instruction (Choy, 2014). The integration of technology in language teaching has surged, with studies showing that 78% of educational institutions in Nigeria have attempted to incorporate digital tools into their language teaching practices, yet only a few report successful implementation (Oshowole, 2024).
Similarly, the complexity of modern language teaching environments demands that teachers develop robust self-access support competence, a critical skill set that enables them to facilitate independent learning. However, recent surveys indicate that only a moderate rate of language teachers in Nigerian secondary schools feel adequately prepared to support self-directed learning, while a high percentage express the need for enhanced professional development in this area (Marian, 2021). The challenge is further compounded by the fact that a large number of teachers report limited opportunities for collaborative learning with peers and struggle with effectively integrating technology into their teaching practices. Thus, the interplay between professional development, collaborative learning, and technology integration has emerged as a crucial factor in developing teachers’ self-access support competence (Qi & Chen, 2025). Studies show that schools implementing structured professional development programs have seen an improvement in professional development and self-education of teachers, yet these programs are available to only a small number of Nigerian language teachers (Abdalina et al., 2022). Furthermore, despite recognizing the importance of technology, many teachers in Nigeria report inadequate training in using technological tools to support self-access learning (Ayodele & Ayodele, 2024). However, despite extensive research on teacher professional development and technology integration in language teaching, several critical gaps remain in our understanding of how these factors interact to enhance teachers’ self-access support competence, particularly in the the Nigerian context. This study aims to address this gap by investigating the relationships between professional development, collaborative learning, technology integration, and teachers’ self-access support competence in the Nigerian secondary schools, with teaching experience as a mediating variable, guided by social constructivist theory and adult learning theory.
Context
Like most African countries, the Nigerian society and its institutions value teaching experience and seniority in school as important factors for professional status and power. As such, senior teachers in secondary schools are given mentoring roles and school-based decision-making positions of authority. Similarly, seniority in the workplace is highly valued in Nigerian society as a whole. Consequently, professional learning is most often framed through teachers’ professional classroom experience rather than as an independent intervention.
Nigerian secondary school teachers often access professional development through workshops (Onyekwelu, 2024). These workshops are offered by the Ministry of Education, in-service trainings from State Universal Basic Education Boards, and subject-based associations such as the International English Language Teachers’ Association, Nigeria (IELTA Nigeria). In recent years, online groups on platforms such as WhatsApp, Facebook, and Telegram have become popular for teachers to exchange resources and share information about opportunities. These online communities do not replace in-person workshops (Haruna et al., 2024a). Instead, they extend collaboration across regions.
The technological realities of Nigerian secondary schools also affect teachers’ self-access support competence. Teachers commonly use digital resources such as educational apps, websites, and online videos to support autonomous learning. However, unreliable internet and a lack of information and communication technology labs in schools mean teachers often guide learners to use their own devices or access materials from the community. It is against this backdrop that the constructs measured in this study, self-access support competence, collaborative learning, technology integration, professional development, and teaching experience, should be understood within this context.
Literature Review
Hypothesis Development
Teachers’ self-access support competence, conceived as teachers’ competence in enabling learners to engage in independent and technology-supported learning outside regular class sessions (Setiawan & Thoyyibah, 2025), represents a crucial skill set that enables educators to effectively facilitate independent learning among students. This competence encompasses the ability to guide learners in setting learning goals, selecting appropriate resources, monitoring progress, and evaluating learning outcomes (Bánhegyi et al., 2024). Research has shown that teachers with high self-access support competence significantly impact students’ autonomous learning behaviors and academic achievement (Balla, 2017). Moreover, in the context of language teaching, this competence becomes particularly vital as it helps teachers create scaffolded learning environments that promote student independence while maintaining necessary guidance and support. However, developing this competence requires a complex interplay of various professional skills and experiences, especially in technology-enhanced learning environments, where teachers must adapt their support strategies to incorporate digital tools and resources (Evmenova, 2018).
Previous studies conducted in developed countries established strong empirical evidence linking professional development to enhanced teachers’ self-access support competence. Wichayathian and Reinders (2018) examined 47 teachers in Thailand and found that structured professional development programs improved self-access support competence. A study by Wang and Ko (2025) consistently demonstrated positive correlations between professional development intensity and teachers’ self-access support competence. In Nigeria, however, professional development is often irregular, underfunded, and lacks practical ICT components (Patrick & Okafor, 2021). By testing this relationship in the Nigerian context, this study can establish whether global assumptions about professional development’s role in building self-access support competence hold in settings with limited systemic support like Nigeria. Based on this, the following hypothesis was formulated:
H1: Professional development positively influences teachers’ self-access support competence.
Additionally, collaborative learning, which refers to the extent to which teachers engage in peer learning, knowledge sharing, and collective problem-solving in school contexts (Hakkarainen et al., 2013), has emerged as a vital component in developing effective teaching practices and enhancing professional competence. Research demonstrates that teacher collaboration facilitates the sharing of best practices, innovative teaching strategies, and problem-solving approaches (Nguyen & Ng, 2022). Also, the relationship between collaborative learning and teachers’ self-access support competence received substantial empirical attention (Navarro Cira, 2022). In low-tech educational settings, Bánhegyi et al. (2024) found that structured collaborative learning programs increased teachers’ self-access support.
Although collaborative learning has been shown internationally to improve teachers’ competence (de Hei et al., 2020), Nigerian teachers often work in isolated conditions with limited peer-support structures (Nnah & George, 2025). It is therefore uncertain whether collaborative learning opportunities in Nigerian schools are sufficient to enhance self-access support competence, making this hypothesis context-dependent. Based on this reason, the second hypothesis was formulated:
H2: Collaborative learning positively influences teachers’ self-access support competence.
Furthermore, technology integration, which refers to teachers’ ability and practice of incorporating digital tools into teaching and learning (Jogezai et al., 2021), has become increasingly crucial for supporting self-directed learning. Research indicates that effective technology integration enhances both teaching efficiency and learning outcomes when properly aligned with pedagogical goals (Jogezai et al., 2021). Studies have also shown that teachers who successfully integrate technology demonstrate greater flexibility in addressing diverse learning needs and providing individualized support (Evmenova, 2018). In their studies, Wichayathian and Reinders (2018) showed that teachers with high technology integration skills demonstrated better self-access support capabilities.
Despite the general correlation between technology integration and higher competence in learner support, Nigerian schools face infrastructural barriers such as poor internet access and unreliable electricity. Therefore, testing this hypothesis in the Nigerian context to investigate whether technology integration efforts in resource-constrained environments translate into the same competence gains as in better-resourced systems becomes necessary. In line with the above, the following research hypothesis was formulated:
H3: Technology integration positively influences teachers’ self-access support competence.
Moreover, professional development, which is defined as structured professional learning that results in changes in a teacher’s knowledge and practice (Fernandes et al., 2023), has evolved significantly to address the changing demands of modern educational environments. Recent studies indicate that structured professional development programs enhance teachers’ instructional capabilities and student learning outcomes (Falloon, 2020). Zein (2017) analyzed data from 389 teachers, revealing that professional development effectiveness significantly increased with accumulated teaching experience. In Pakistani educational contexts, Bibi et al. (2024) found that teaching experience significantly enhanced the impact of professional development initiatives among teachers in Layyah district.
Although professional development is linked to improving teaching practice and competency worldwide, in Nigeria, professional development is fragmented, collaborative opportunities are limited, and technology integration is hindered by infrastructural challenges. In addition, teaching experience may not always translate into increased competency due to systemic barriers such as overcrowded classrooms. By testing these hypotheses together, this study can determine whether these established relationships are also valid in the Nigerian secondary school context. Based on these reasons, the following hypotheses were formulated:
H4: Professional development positively influences teaching experience.
H5: Collaborative learning positively influences teaching experience.
H6: Technology integration positively influences teaching experience.
H7: Teaching experience positively influences teachers’ self-access support competence.
Finally, teaching experience, knowledge and skills accumulated through years of teaching practice, particularly in adapting pedagogy to contextual challenges (Watzke, 2007), plays a crucial mediating role in the development of teachers’ professional competence and their ability to effectively support student learning. Research indicates that experienced teachers demonstrate greater adaptability in implementing various teaching strategies and responding to diverse student needs (Niemi, 2021). Studies have also shown that teaching experience significantly influences how teachers integrate new pedagogical approaches and technologies into their practice (Lawrence & Tar, 2018). The mediating effect of teaching experience is particularly evident in how teachers utilize professional development opportunities and collaborative learning experiences to enhance their instructional practices (Nguyen & Ng, 2022). Additionally, experienced teachers tend to show more sophisticated approaches to technology integration and student support, suggesting that experience enhances the effectiveness of other professional development interventions (Philipsen et al., 2019).
Although these relationships have been established in European contexts, it is still uncertain whether teaching experience is linked to competence, especially in low-tech countries such as Nigeria. Testing these mediations clarifies whether global models of teacher development are transferable to the Nigerian secondary school context. In line with this, the following hypotheses were formulated:
H8: Teaching experience mediates the relationship between professional development and teachers’ self-access support competence.
H9: Teaching experience mediates the relationship between collaborative learning and teachers’ self-access support competence.
H10: Teaching experience mediates the relationship between technology integration and teachers’ self-access support competence. By testing these hypotheses with Nigerian teachers as participants, this study seeks to determine the extent to which global models of technological self-efficacy, perceived usefulness, and behavioral intention can be generalized, adapted, or extended to a developing-country context.
Theoretical Frameworks
Social constructivist theory and adult learning theory offer strong theoretical frameworks for comprehending the development of teachers’ self-access support competence. Vygotsky’s social constructivist theory (1978) highlights the significance of social interactions and collaborative settings in the process of knowledge creation (Mishra, 2023). In the context of teachers’ professional growth, this theory illuminates how collaborative learning and professional development foster self-access support competence through social meaning-making processes (Pramastiwi, 2018). Studies by de Jong et al. (2021) demonstrated how teachers’ social interactions within professional learning communities significantly improved their ability to support independent learning.
Adult learning theory, pioneered by Knowles (1978) supports the social constructivist perspective by highlighting the significance of experience and self-direction in adult learning processes. The theory’s principles of experiential learning and problem-centered orientation explain how teaching experience mediates the relationship between professional development initiatives and teachers’ competence development (Smith, 2023). By combining these frameworks, this study offers valuable insights into designing effective teacher development programs that acknowledge both social learning dynamics and adult learning needs in Nigerian context.
The Research Model
Based on previous studies, hypotheses were formulated to establish the relationships between professional development, collaborative learning, technology integration, and teachers’ self-access support competence. The relationships of the latent variables in this study are depicted in the research framework shown in Figure 1.
Figure 1
Research Framework

Methodology
In this research, we utilized a quantitative cross-sectional survey approach. The study focused on secondary school language teachers from across the nation. To achieve sufficient representation across significant demographic categories, a stratified random sampling method was utilized. In line with the recommendations of Hair et al. (2021), the initial sample size was increased by 10% to address potential non-response bias and errors related to sample size. The original sample of 415 teachers was supplemented with an additional 42 respondents, leading to a total sample of 457 teachers.
The participants were recruited from professional teacher groups on Facebook, WhatsApp and Telegram. These are professional groups created by state-level English teacher associations and are primarily designed to help teachers share resources with each other, discuss classroom challenges and other professional development opportunities. All group members are certified classroom teachers with various teaching qualifications (NCE, B.Ed. or equivalent). As researchers, the authors of this study were already members of these professional groups at the time of data collection and obtained permission from the administration to post the link to the survey. The start and end dates of the data recruitment period were between 02/01/2024 and 03/02/2025.
To ensure eligibility, only respondents with at least Nigeria Certificate of Education (NCE) were included in the analysis, while those without teaching qualification were manually removed. In the Nigerian Teacher Qualifications Framework, NCE holders are categorized as non-graduate teachers as the NCE is a non-graduate professional qualification, whereas B.Ed. and higher degrees are considered graduate-level qualifications.
Out of the 457 surveys that were sent out, 380 were completed and returned, resulting in a response rate of 83.2%. Since missing or incomplete responses may compromise the trustworthiness of the data, only the 364 fully completed questionnaires were included in the final analysis. This response rate is regarded as exceptional for survey research, showing a high level of engagement from the participants.
The survey instrument comprised 24 items measuring five latent constructs: teachers’ self-access support competence (TSSC; 5 items), collaborative learning (CL; 5 items), technology integration (TI; 5 items), teaching experience (TE; 5 items) and professional development (PD; 4 items). The full questionnaire (wording of items) can be found in Appendix A (Survey). The adaptation process followed recommended best practices for the use of cross-cultural/adapted measures (Beaton et al., 2000).
Teachers’ self-access support competence constructs were adapted from Gardner and Miller (1999). The items were operationalized based on Gardner and Miller’s (1999) conceptual framework, which discusses the role of the teacher in establishing and supporting self-access language learning centers and independent learning (e.g., “I am confident in guiding students to use the self-access learning materials effectively”). The professional development measures were derived from Guskey (2002). These items were derived to capture the practical aspects of professional development that are most relevant to changes in teaching (quality of training, relevance to practice, frequency, institutional support). An example of a modified item is: “I attend workshops and seminars to improve my teaching skills.” The constructs for collaborative learning were adapted from the psychometrically tested measures developed by Vangrieken et al. (2015), which conceptualize teacher collaboration through dimensions such as shared goals/cohesion and task interdependence. These constructs were adapted to match the Nigerian school context (e.g., changing language such as ‘team’ or ‘lectures’ to ‘teachers’ ‘teaching materials’ where required) while retaining the original construct meaning. For instance, in Vangrieken et al’s (2015) collaborative learning scale, the original item “I jointly plan lessons with other teachers” was adapted to “I collaborate with other teachers to plan lessons for better classroom delivery.”
The technology integration constructs were adapted from existing validated measures of technology acceptance used in educational research (Teo, 2011). These items were operationalized as routine, pedagogically appropriate use of educational technologies to support independent or self-access activities (e.g., assigning online resources, guiding students to apps/sites for self-study). For instance, in Teo’s (2011) technology integration scale, the original item “I can troubleshoot basic technology issues in the classroom” was reworded to “I solve basic technology problems when they arise during lessons,” to suit Nigerian secondary school context. Finally, the items on teaching experience were adapted from Day and Gu (2007) to capture both years of practice and professional quality of experience (reflective practice, exposure to varied pedagogies). An example of a modified item is: “My classroom experience has enabled me to design effective self-study tasks for learners.”
Although the questionnaire items were adapted from established, validated instruments, slight modifications were necessary to fully capture the lived realities of participants (Beaton et al., 2000). Thus, wording and examples were modified to align with local pedagogical practices, curriculum structures, and teachers’ digital realities, without altering the underlying constructs being measured as explained above.
For this study, a 10-point Likert scale was used for the questionnaire, based on the considerations of Preston and Colman (2000), according to which, scales with a larger number of response categories up to 10 points have a higher reliability and validity and a higher discriminatory power than scales with 5 or 7 points. This scale, according to Dawes (2008), is methodologically advantageous for the analytical approach. It increases reliability without compromising validity and improves compatibility with Partial Least Squares Structural Equation Modeling (PLS-SEM) analysis by providing greater variance in responses, increasing the accuracy of parameter estimation and improving model fit indices (Hair et al., 2019). More culturally appropriate, the decimal-based scoring system is consistent with Nigerian educational assessment practices, which uses 10-point and percentage-based assessments by default.
Additionally, a pilot test was carried out with 40 teachers to verify that the modified instrument was culturally appropriate and aligned with the constructs outlined in this study. In this context, construct validity was evaluated through the theoretical framework of teacher competence development, which highlights professional development, collaborative learning, technology integration, teaching experience, and teachers’ self-access support competence (see Appendix B and Appendix C). Construct validity and internal consistency were subsequently examined in relation to the proposed model anchored in the Nigerian context. The reliability analysis yielded Cronbach’s alpha coefficients ranging from 0.884 to 0.896, surpassing the acceptable threshold of 0.70, indicating a high degree of reliability. The data were analyzed using Partial Least Squares Structural Equation Modeling (PLS-SEM) with SmartPLS 4.0 software.
The Research Ethics Committee of Al-Qalam University Katsina, approved the study, facilitated by the Directorate of Research, Innovation, and Development (AUK-REC/2024/027). Following the university’s ethical approval, permission to carry out the study was granted. Furthermore, written informed consent was acquired from all secondary school teachers involved in the study before their participation. Similarly, the research complied with ethical standards by ensuring confidentiality and allowing participants the option to withdraw from the study at any point without facing any repercussions.
Data Analysis
In accordance with the framework established by Hair et al. (2019), the analysis was performed in two phases: evaluating the measurement model and assessing the structural model. During the evaluation of the measurement model, the reliability of the indicators (loadings exceeding 0.70), internal consistency reliability (composite reliability over 0.70), convergent validity (AVE surpassing 0.50), and discriminant validity were examined utilizing the heterotrait-monotrait ratio (HTMT). For the structural model, collinearity was assessed through VIF values (threshold <3.0). The significance of the path coefficients was evaluated using bootstrapping with 5,000 replications. The model’s explanatory power was ascertained through the coefficient of determination (R²), effect size (f²), and predictive relevance (Q²). The mediation analysis employed bias-corrected bootstrapping to assess indirect effects with confidence intervals.
Results
This section presents the results of this study, consisting of the demographic profile of the respondents, a measurement model (validity and reliability), discriminants validity, and a structural model (hypothesis test). The results are presented in line with the study’s hypotheses. Direct effects (H1–H7) were reported first, followed by mediation effects (H8–H10). Path coefficients (β), t-values, p-values, and confidence intervals are reported.
Demographic Profile of the Respondents
The demographic profile in Table 1 shows the key characteristics of the 364 Nigerian secondary school English teachers who participated in the study. The gender distribution shows a slight dominance of male (51.6%) over female respondents (48.4%), contrary to the prevailing trend in the education sector where the female gender dominates their male counterparts. This near-equal representation allows for a gender-balanced view of the results while maintaining methodological rigor. Academic qualifications indicate extensive professional training, and 92.3% of respondents have a postgraduate qualification (65.4% graduates, 26.9% postgraduates). The respondents fall into the category of non-graduates (7.7%). The high percentage of postgraduate qualifications (over one-quarter) indicates substantial advanced training among participants. Experience levels show a profile of a bell-curve, with the largest group (40.4%) having 6-10 years’ experience, followed by 30.8% who have 0-5 years’ experience, and 28.8% who have more than 11 years’ experience.
Table 1
Demographic Profile of Respondents

To further ensure that the adaptation of questionnaire items did not compromise measurement integrity, indicator reliability, composite reliability, convergent validity (AVE), and discriminant validity (HTMT) were assessed. The results confirmed that all constructs met established thresholds (Hair et al., 2019), thereby validating the adapted instrument for use in the Nigerian context.
Measurement Model
Regarding the validity and reliability of the data, the construct reliability analysis in Table 2 demonstrated exceptional psychometric properties. Cronbach’s alpha values ranged from 0.884 to 0.896, exceeding the recommended threshold of 0.7, indicating robust internal consistency. Composite reliability (rho_c) values between 0.916 and 0.927 suggested excellent reliability. Average Variance Extracted (AVE) values from 0.686 to 0.759 confirmed convergent validity, surpassing the minimum 0.5 requirement. These metrics validated the research instrument’s reliability and provided strong evidence of the constructs’ measurement precision (Fornell & Larcker, 1981).
Table 2
Construct Reliability and Validity

The outer loadings (Table 3) revealed robust factor loadings across all constructs, with values ranging from 0.747 to 0.895. Collaborative learning items demonstrated consistently high loadings (CL1-CL5: 0.767-0.887), indicating strong internal consistency. Professional development items showed exceptional reliability, with loadings between 0.849 and 0.895. Teachers’ self-access support competence maintained strong loadings (0.768-0.883), suggesting reliable measurement. Technology integration and teaching experience constructs similarly exhibited high factor loadings, confirming the measurement model’s reliability and validity (Nelson et al., 2019). These high loadings validated the research instrument’s capability to capture the intended constructs accurately.
Table 3
Outer Loadings

Discriminant Validity
The Hetrotrait-Monotrait (HTMT) ratio analysis revealed distinctive characteristics of the research constructs (see Table 4). HTMT values below 0.85 indicated adequate discriminant validity. Collaborative learning and technology integration showed the highest correlation (0.807), suggesting potential interaction between these constructs. Professional development and collaborative learning demonstrated moderate correlation (0.755), highlighting their interconnected nature in teacher development contexts. The lowest correlation (0.537) existed between teaching experience and technology integration, indicating their relatively independent characteristics.
Table 4
Hetrotrait-Monotrait Ratio Discriminant Validity

Regarding the cross-loading analysis, the results in Table 5 confirmed the discriminant validity of the measurement model. Each item loaded highest on its respective construct, demonstrating minimal cross-loading contamination. Collaborative learning items consistently loaded highest on their construct (0.767-0.887), with minimal loading on other variables. Similar patterns emerged for professional development, technology integration, and teaching experience constructs. This analysis validated the research instrument’s ability to capture unique variance for each construct, enhancing the study’s measurement reliability.
Table 5
Cross Loadings

Additionally, the variance inflation factor (VIF) results in Table 6 addressed potential multicollinearity concerns. VIF values ranged from 1.416 to 2.862, well below the critical threshold of 5, indicating no significant multicollinearity issues. Professional development showed the highest VIF (2.862), suggesting moderate interdependence with other variables. These low VIF values confirmed the statistical independence of the research constructs and validated the structural model’s reliability.
Table 6
Variance Inflation Factor

Finally, the effect size in Table 7 revealed the substantive significance of relationships between constructs. Teaching experience demonstrated the highest effect on teachers’ self-access support competence (0.415), followed by collaborative learning (0.311). Technology integration (0.323) and professional development (0.213) showed moderate effect sizes. These findings highlighted teaching experience’s critical role in mediating self-access support competence development, providing insights into the complex interplay of variables in teacher professional development.
Table 7
Effect Size

Structural Model (Hypothesis Test)
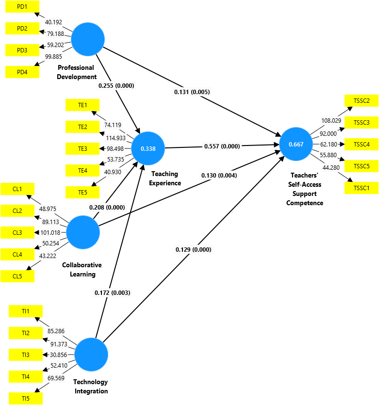
Regarding the structural model analysis, the analytical method is converted into visuals, where the arrows connecting the study’s components point in the direction of the hypotheses proposed in the framework. Using single-headed arrows, the study construct’s causal effect is confirmed. According to the results analysis shown in Table 8, the R-square and Q-square values reflected the model’s capacity for prediction. Teachers’ self-access support competence exhibited a notable R-square of 0.667, implying that 66.7% of the variance can be accounted for by the model’s predictors. Teaching experience displayed an R-square of 0.338, indicating a moderate level of explanatory power. The Q-square values (0.451 and 0.234) reinforced the model’s predictive significance, illustrating its capability to effectively predict the dependent variables beyond mere chance.
Table 8
Predictive Value and Co-Efficient of Determination

Similarly, the path coefficients in Table 9 and graphical representation in Figure 2 revealed significant relationships across the research constructs, comprehensively addressing the study’s hypotheses.
Table 9
Path Coefficients

Based on the path coefficients presented in Table 9 and Figure 2, all seven proposed hypotheses are supported, indicating significant positive relationships within the model. H1 proposed that professional development would positively influence teachers’ self-access support competence. The results provide strong support for this relationship (β = 0.131, t = 2.842, p = 0.005). This finding is theoretically grounded in social constructivist theory, which posits that knowledge is co-constructed through structured social interaction and guided learning. The significant t-value confirms that professional development programs act as vital structured environments, allowing educators to internalize new practices and perspectives, thereby directly enhancing their specific competence in supporting self-access learning. This aligns with the work of Darling-Hammond et al. (2017), demonstrating that targeted learning opportunities directly build teacher capability. Additionally, H2, which suggested collaborative learning enhances teachers’ self-access support competence, was also supported (β = 0.130, t = 2.897, p = 0.004). Social constructivist theory again provides the primary explanation, emphasizing that knowledge is built collaboratively through dialogue and shared problem-solving. The significant t-statistic indicates that when teachers engage in collaborative learning, they negotiate meaning and strategies for supporting independent learning, thereby collectively constructing and refining the competencies required for self-access support. This social process of learning, as noted in studies by Tedla and Chen (2024), is a statistically significant mechanism for developing these practical skills. This indicates that collaboration among teachers fosters the confidence and skills required to scaffold independent student learning.
Moreover, H3 predicted technology integration would positively influence teachers’ self-access support competence. The results (β = 0.129, t = 3.886, p = 0.000) strongly support this, showing that teachers who actively integrate technology are more competent in guiding student self-directed use of digital resources. Interpreted through social constructivist theory, technology acts as a mediating tool that shapes and expands social interactions and access to resources. The high t-value underscores that technology is not merely an additive tool but a transformative element that actively mediates and enhances a teacher’s ability to support self-access learning environments. H4, H5, and H6 examined the antecedents of teaching experience. H4, which posited that professional development positively influences teacher experience, was strongly supported by the results (β = 0.255, t = 3.959, p = 0.000), suggesting that continuous training contributes to richer professional experience. This relationship is best understood through the lens of adult learning theory, which asserts that adults are experience-driven and motivated by learning that is relevant to their professional practice (Bouchrika, 2024). The highly significant t-value confirms that professional development is not an abstract exercise but is directly integrated into a teacher’s lived professional reality, thereby actively enriching and shaping their very experience and expertise.
Similarly, H5 proposing a positive effect of collaborative learning on teaching experience, was also confirmed (β = 0.208, t = 3.566, p = 0.000). This means peer collaboration enhances experiential growth and helps teachers internalize best practices. Adult learning theory also explains this pathway, highlighting the importance of social and collaborative contexts for adult development (Bonk & Kim, 2013). The strong t-statistic demonstrates that peer interactions, knowledge sharing, and collaborative problem-solving provide rich, practical experiences that directly contribute to the depth and quality of a teacher’s professional journey, making their overall experience more robust and effective. H6, which predicted that technology integration would positively affect teaching experience, was supported (β = 0.172, t = 2.997, p = 0.003), indicating that regular technology use strengthens teachers’ accumulated experience with innovative pedagogy. This finding is also aligned with adult learning theory, particularly the principle that adults learn effectively through direct engagement with tools that solve real-world problems. The significant t-value indicates that successfully integrating technology into pedagogy provides teachers with new, concrete experiences, overcoming challenges and discovering innovative methods, which fundamentally expands and enhances their overall teaching experience. Finally, H7, proposing that teaching experience directly affects teachers’ self-access support competence, was the most robust relationship in the model (β = 0.557, t = 19.987, p = 0.000). This is strongly aligned with adult learning theory, which posits that an adult’s accumulated experience is their most valuable learning resource. The exceptionally high t-value highlights that seasoned teachers leverage a vast repertoire of past practices, reflections, and adaptations, making lived experience the most critical and direct determinant of a teacher’s competence in supporting self-access learning. This substantial effect confirms teaching experience’s critical mediating role, supported by Nelson et al. (2019), as shown in Figure 2.
Figure 2
Graphical Result

The mediation analysis in Table 10 also provides insights into the indirect effects of professional development, collaborative learning, and technology integration through teaching experience.
Table 10
Mediation Analysis using Indirect Effect

As presented in Table 10 above, H8 (professional development → teaching experience → teachers’ self-access support competence) shows a significant indirect effect with a beta of 0.142 (p=0.000). This finding, in line with Koutsika et al. (2023), demonstrates how professional development indirectly enhances self-access support competence through teaching experience. This indicates that professional development strengthens teachers’ self-access support competence not only directly, but also indirectly through its effect on teaching experience. Also, H9 (collaborative learning → teaching experience → teachers’ self-access support competence) reveals an indirect effect of 0.116 (p=0.000). This confirms that collaboration among teachers builds richer teaching experience, which in turn enhances their competence in supporting self-access learning.
Finally, H10 (technology integration → teaching experience → teachers’ self-access support competence) demonstrates an indirect effect of 0.096 (p=0.003). This shows that technology integration contributes to competence indirectly by building stronger teaching experience. This result extends the understanding of the role of technology in professional development which aligns with Santoso and Lestari’s (2019) findings on how technology integration contributes to teaching competencies. Furthermore, the mediation analysis, grounded in adult learning and social constructivist theories, comprehensively illustrates how teaching experience mediates the relationships between professional development variables and teachers’ self-access support competence.
Discussion
The findings reveal that all hypothesized direct relationships (H1, H2, and H3) between professional development, collaborative learning, technology integration, and teachers’ self-access support competence were supported. These results align with social constructivist theory, which emphasizes the importance of social interaction and guides learning in professional development. The positive influence of professional development on teachers’ self-access support competence corroborates findings from studies in different contexts, such as Wang and Ko (2025). However, the effect in the Nigerian context appears to be more pronounced, possibly due to the developing nature of the educational system and the greater impact of structured professional development programs.
Furthermore, the positive impact of technology integration on teachers’ self-access support competence reflects the growing importance of digital literacy in educational settings. This finding is particularly significant in the Nigerian context, where technology adoption faces challenges (Haruna et al., 2024b). Similar results were reported in studies conducted by Akram et al. (2022) in Pakistan, indicating a common trend across emerging economies where technology integration, despite infrastructure challenges, significantly enhances teaching competence.
The mediation analysis results (H8, H9, and H10) demonstrate that teaching experience significantly mediates the relationships between all independent variables and teachers’ self-access support competence. This finding supports both theoretical frameworks underlying the study. From a social constructivist perspective, teaching experience serves as a scaffold that enables teachers to better integrate new knowledge and skills gained through professional development and collaborative learning. This mediating effect has been documented in studies (e.g., Smith, 2023), though the strength of mediation varies across contexts.
The supported hypotheses collectively reinforce both social constructivist theory and adult learning theory, demonstrating how professional growth in teaching occurs through a complex interplay of structured learning, collaboration, and experiential development. The findings suggest that the Nigerian context presents certain characteristics in how these factors interact to enhance teachers’ self-access support competence.
The strong mediating role of teaching experience in the Nigerian context differs from findings in some developed nations, where direct effects tend to be more prominent. For example, in large-scale studies in Europe and East Asia, professional development participation and collaborative practices directly predicted teachers’ technology integration and support for learner autonomy, with teaching experience exerting only marginal influence (e.g., Kyndt et al., 2016). By contrast, our results show that in Nigeria, teachers’ accumulated years of classroom practice amplify and shape the benefits gained from professional development and collaboration. This suggests that cultural respect for seniority and the weight given to experience in teacher professional hierarchies act as mechanisms that strengthen the mediating role of teaching experience in the Nigerian case. This difference might be attributed to the cultural emphasis on experience and seniority in African educational settings, as well as the need to adapt international best practices to local contexts. Similar patterns have been observed in other African nations, as documented by studies in Sub-Saharan Africa (Sanusi et al., 2022).
The findings underscore the importance of considering local contexts when implementing professional development programs and technology integration initiatives. While the fundamental relationships between variables remain consistent across cultures, the strength and nature of these relationships appear to be influenced by local educational contexts, available resources, and cultural factors. This understanding is crucial for developing effective teacher development programs that account for both universal principles and local realities.
Implications
The findings yield substantial implications across pedagogical, theoretical, and practical domains. Pedagogically, the results demonstrate the critical importance of integrated professional development approaches in enhancing teachers’ self-access support competence. The strong mediating role of teaching experience suggests that educational institutions should design differentiated professional development programs that account for varying levels of teaching expertise.
Furthermore, the theoretical implications extend both social constructivist theory and adult learning theory by demonstrating their complementary roles in understanding teachers’ professional development. The research validates how social learning mechanisms interact with experiential knowledge acquisition, particularly in resource-constrained environments. Additionally, the findings contribute to theoretical understanding by establishing empirical evidence of the complex relationships between professional development, collaborative learning, and technology integration.
Moreover, the practical implications provide actionable insights for educational stakeholders. The significant impact of collaborative learning and technology integration on teachers’ self-access support competence suggests that schools should prioritize peer learning communities and technological infrastructure development in through professional development and mentoring programs. In addition, the strong mediating effect of teaching experience indicates the need for mentoring programs that leverage experienced teachers’ expertise in supporting newer colleagues’ professional growth.
Despite its contribution, the study acknowledges several limitations that warrant consideration. First, the cross-sectional nature of the research restricts causal inferences about the relationships between variables. Additionally, while the Nigerian context provides valuable insights, the geographical focus limited broader generalizability to other developing nations. Furthermore, the reliance on self-reported data potentially introduces common method bias.
However, these limitations present opportunities for future research directions. Longitudinal studies could better establish causality between professional development initiatives and teachers’ competence development. Moreover, comparative studies across multiple developing nations could enhance understanding of contextual influences. Additionally, mixed-method approaches could provide deeper insights into the mechanisms underlying successful professional development programs.
Conclusion
This study examined how professional development, collaborative learning, and technology integration influence teachers’ self-access support competence in Nigerian educational contexts, with teaching experience serving as a mediator. The findings reveal significant positive relationships between all independent variables and teachers’ self-access support competence, while teaching experience demonstrates strong mediating effects. Importantly, the research addresses critical gaps in understanding professional development dynamics in resource-constrained environments. The study’s unique contribution lies in its integrated examination of multiple professional development factors and their interactions through teaching experience. Additionally, the findings provide empirical evidence for the effectiveness of collaborative learning and technology integration in enhancing teachers’ professional capabilities.
In conclusion, this research advances theoretical understanding of teacher professional development while offering practical insights for educational stakeholders. The findings emphasize the importance of context-sensitive, experience-based approaches to teacher development, particularly in developing educational systems. These contributions enhance understanding of how to support teachers’ professional growth in resource-constrained environments effectively.
Notes on the Contributors
Hamisu Hamisu Haruna is a lecturer of English at Al-Qalam University Katsina in Nigeria. He holds a BA (Ed.) English, an MA English (Language) from Bayero University Kano, and a PhD in Applied Linguistics from Universiti Malaysia Terengganu in Malaysia. His research interests include corpus linguistics, English for academic Purpose (with a focus on vocabulary studies), second language acquisition and social-emotional learning.
Sehrish Iftikhar is an accomplished English Language and Literature educator with a PhD in Applied Linguistics from Universiti Malaysia Terengganu and over 15 years of teaching, research, and academic leadership experience. Currently serving as a lecturer at the University of Southern Punjab, Multan, she has supervised research, designed curricula, and spearheaded academic initiatives. She also holds international certifications in TEFL, TESOL, and IELTS teacher training from leading institutions, including the University of California Irvine, Cambridge, British Council, and IDP, strengthening her expertise in language instruction, assessment, and educational technology integration.
Sulaiman Muhammad Isa is a senior lecturer of English Language at Kampala International University, Uganda. He has taught language courses which include Survey of General Linguistics, Psycholinguistics, Communication Skills, Phonology and Graphology, Academic Writing, Sociolinguistics, New Trends in Syntax and English for Specific Purposes. His research interests include Phonetics and Phonology, Psycholinguistics and Sociolinguistics. He has written and presented papers at international conferences, which have been published in reputable journals.
Md. Mahadhi Hasan, Assistant Professor, Department of English and Humanities, University of Liberal Arts Bangladesh, obtained his PhD in Communication (new media and language) from Infrastructure University Kuala Lumpur (Kuala Lumpur University of Science and Technology). He obtained a BA from Comilla University and an MA in TESOL from Brac University. His research interests include new media and language, error analysis, AI in Education, EdTech, Indigenous Literature and Language. He is also interested in multidisciplinary research work. He has taught at Brac University, Southeast University, Infrastructure University Kuala Lumpur, and East West University.
References
Abdalina, L., Bulatova, E., Gosteva, S., Kunakovskaya, L., & Frolova, O. (2022). Professional development of teachers in the context of the lifelong learning model: The role of modern technologies. World Journal on Educational Technology. 14(1), 117–134. https://doi.org/10.18844/wjet.v14i1.6643
Akram, H., Abdelrady, A. H., Al-Adwan, A. S., & Ramzan, M. (2022). Teachers’ perceptions of technology integration in teaching-learning practices: A systematic review. Frontiers in Psychology, 13, 920317. https://doi.org/10.3389/fpsyg.2022.920317
Ayodele, C. A., & Ayodele, A. F. (2024). The role of technology in the teaching of language in Nigeria: a blindspot, Social Science Education Journal (SOSCED-J), 6(1). https://soscedj.eksu.edu.ng/wp-content/uploads/2024/05/SOSE_Journal_2024_A1-133-142.pdf
Balla, A. A. S. (2017). The Impact of Self-Access Centres in fostering confidence, motivation and autonomy to develop language skills. International Journal of Applied Linguistics and English Literature, 6(5), 135–143. https://doi.org/10.7575/aiac.ijalel.v.6n.5p.135
Bánhegyi, M., Horváth-Csikós, G., & Fajt, B. (2024). Assisting university students skills development through self-directed and self-access learning activities. Tudásmenedzsment, 25(1), 75–84. https://doi.org/10.15170/TM.2024.25.K1.7
Beaton, D. E., Bombardier, C., Guillemin, F., & Ferraz, M. B. (2000). Guidelines for the process of cross-cultural adaptation of self-report measures. Spine, 25(24), 3186–3191. https://journals.lww.com/spinejournal/citation/2000/12150
Bibi, S., Hassan, K. H. U., Shah, S. T. A., Akmal, F., & Saqib, M. (2024). Exploring the perceptions of teachers on the impact of professional development programs in enhancing teaching quality. Journal of Asian Development Studies, 13(2), 312–322. https://doi.org/10.62345/jads.2024.13.2.27
Bonk, C. J., & Kim, K. A. (2013). Extending sociocultural theory to adult learning. In M. C. Smith & T. Pourchot (Eds.), Adult learning and development (pp. 67–88). Routledge.
Bouchrika, I. (2024). The andragogy approach: Knowles adult learning theory principles in 2024. Education. Retrieved February 15, 2024 from https://research.com/education/the-andragogy-approach.
Choy, D. D. (2014). Evaluating a self-access centre’s effectiveness and efficiency: A case study [Doctoral dissertation, Northeastern University]. Northeastern University Repository. https://repository.library.northeastern.edu/files/neu:349607/fulltext.pdf
Darling-Hammond, L., Hyler, M. E., & Gardner, M. (2017). Effective teacher professional development. Learning Policy Institute. https://eric.ed.gov/?id=ED606743
Day, C., & Gu, Q. (2007). Variations in the conditions for teachers’ professional learning and development: Sustaining commitment and effectiveness over a career. Oxford Review of Education, 33(4), 423–443. https://doi.org/10.1080/03054980701450746
de Hei, M., Tabacaru, C., Sjoer, E., Rippe, R., & Walenkamp, J. (2020). Developing intercultural competence through collaborative learning in international higher education. Journal of Studies in International Education, 24(2), 190–211. https://doi.org/10.1177/1028315319826226
de Jong, L., Wilderjans, T., Meirink, J., Schenke, W., Sligte, H., & Admiraal, W. (2021). Teachers’ perceptions of their schools changing toward professional learning communities. Journal of Professional Capital and Community, 6(4), 336–353. https://doi.org/10.1108/JPCC-07-2020-0051
Evmenova, A. (2018). Preparing teachers to use universal design for learning to support diverse learners. Journal of Online Learning Research, 4(2), 147–171. https://www.learntechlib.org/primary/p/181969/
Falloon, G. (2020). From digital literacy to digital competence: the teacher digital competency (TDC) framework. Educational Technology Research and Development, 68(5), 2449–2472. https://doi.org/10.1007/s11423-020-09767-4
Fernandes, S., Araújo, A. M., Miguel, I., & Abelha, M. (2023). Teacher professional development in higher education: The impact of pedagogical training perceived by teachers. Education Sciences, 13(3), 309. https://doi.org/10.3390/educsci13030309
Fornell, C., & Larcker, D. F. (1981). Evaluating structural equation models with unobservable variables and measurement error. Journal of Marketing Research, 18, 39–50. https://doi.org/10.1177/002224378101800104
Gardner, D., & Miller, L. (1999). Establishing self-access: From theory to practice. Cambridge University Press.
Guskey, T. R. (2002). Professional development and teacher change. Teachers and Teaching, 8(3), 381–391. https://doi.org/10.1080/135406002100000512
Hakkarainen, K., Paavola, S., Kangas, K., & Seitamaa-Hakkarainen, P. (2013). Sociocultural perspectives on collaborative learning. In C. E. Hmelo-Silver, C. A. Chinn, C. K. K. Chan, & A. M. O’Donnell (Eds.), The international handbook of collaborative learning (pp. 58–73). Routledge. https://doi.org/10.4324/9780203837290.ch3
Hair, J. F., Risher, J. J., Sarstedt, M., & Ringle, C. M. (2019). When to use and how to report the results of PLS-SEM. European Business Review, 31(2), 2–24. https://doi.org/10.1108/EBR-11-2018-0203
Hair, J. F., Hult, G. T. M., Ringle, C. M., Sarstedt, M., Danks, N. P., & Ray, S. (2021). Partial least squares structural equation modeling (PLS-SEM) using R: A workbook. Springer Nature. https://doi.org/10.1007/978-3-030-80519-7
Haruna, H. H., Ahmad Tajuddin, A. J., & Shamsudin, C. M. (2024a). Unlocking Academic Vocabulary: Corpus Insights from Open and Distance English Language Learning Coursebooks. 3L: Southeast Asian Journal of English Language Studies, 30(4). http://doi.org/10.17576/3L-2024-3004-20
Haruna, H. H., Tajuddin, A. J. A., & Bashir, I. (2024b). A Corpus-Based Lexical Coverage of Coursebooks in Nigeria: A Case Study. Register Journal, 17(1), 164–188. https://doi.org/10.18326/register.v17i1.164-188
Jogezai, N. A., Baloch, F. A., Jaffar, M., Shah, T., Khilji, G. K., & Bashir, S. (2021). Teachers’ attitudes towards social media (SM) use in online learning amid the COVID-19 pandemic: The effects of SM use by teachers and religious scholars during physical distancing. Heliyon, 7(4), e06781. https://doi.org/10.1016/j.heliyon.2021.e06781
Knowles, M. S. (1978). Andragogy: Adult learning theory in perspective. Community College Review, 5(3), 9–20. https://doi.org/10.1177/009155217800500302Koutsika, N., Hatzitheodorou, A. M., & Zafiri, M. (2023). Achieving Continuous Professional Development through Peer Observation and Self-Reflection: The Case of the Greek INSET for Teachers of English. English Language Teaching, 16(4), 1–41.
Kyndt, E., Gijbels, D., Grosemans, I., & Donche, V. (2016). Teachers’ everyday professional development: Mapping informal learning activities, antecedents, and learning outcomes. Review of Educational Research, 86(4), 1111–1150. https://doi.org/10.3102/0034654315627864
Lawrence, J. E., & Tar, U. A. (2018). Factors that influence teachers’ adoption and integration of ICT in teaching/learning process. Educational Media International, 55(1), 79–105. https://doi.org/10.1080/09523987.2018.1439712
Mishra, N. R. (2023). Constructivist approach to learning: An analysis of pedagogical models of social constructivist learning theory. Journal of Research and Development, 6(01), 22–29. https://doi.org/10.3126/jrdn.v6i01.55227
Navarro Cira, B. E. (2022). Towards the design of a quality management model in a self-access center in Mexico: Enhancing learner autonomy and language competence [Doctoral dissertation, University of Southampton]. University of Southampton Institutional Repository. https://eprints.soton.ac.uk/471259/
Nelson, M. J., Voithofer, R., & Cheng, S. L. (2019). Mediating factors that influence the technology integration practices of teacher educators. Computers & Education, 128, 330-344. https://doi.org/10.1016/j.compedu.2018.09.023
Nguyen, D., & Ng, D. (2022). Teacher collaboration for change: Sharing, improving, and spreading. In S. Swaffield & P. Poekert (Eds.), Leadership for professional learning (pp. 178–191). Routledge.
Niemi, K. (2021). ‘The best guess for the future?’Teachers’ adaptation to open and flexible learning environments in Finland. Education Inquiry, 12(3), 282–300.
Nnah, M. O., & George, A. (2025). Tackling teacher burnout and low morale in Nigerian secondary schools through effective leadership strategies. International Journal of Scientific Research in Education, 18(2b), 313–333.
Onyekwelu, R. A. (2024). Enhancing the quality of secondary education through professional development of teachers in Nigeria. British Journal of Multidisciplinary and Advanced Studies, 5(1), 194–205. https://doi.org/10.37745/bjmas.2022.0438
Oshowole, S. A. (2024). Barriers impacting the integration of classroom technology in primary schools in Lagos, Nigeria [Doctoral dissertation, Saint Leo University]. ProQuest Dissertations and Theses Global.
Patrick, O. B., & Okafor, M. U. (2021). Continuing professional development: understanding the perceptions of higher institution lecturers in Anambra State, Nigeria. Continuing Professional Development, 12(20), 38–51. ISSN 2222-288X
Philipsen, B., Tondeur, J., Pareja Roblin, N., Vanslambrouck, S., & Zhu, C. (2019). Improving teacher professional development for online and blended learning: A systematic meta-aggregative review. Educational Technology Research and Development, 67, 1145–1174. https://doi.org/10.1007/s11423-019-09645-8
Pramastiwi, P. (2018). The Observed Benefits of Learner-Learner Interaction during Task Completion. Humaniora, Jurnal Ilmiah Ilmu-Ilmu Sosial dan Humaniora, 15(1), 39–48. https://repositori.ukwms.ac.id/id/eprint/16309
Preston, C. C., & Colman, A. M. (2000). Optimal number of response categories in rating scales: reliability, validity, discriminating power, and respondent preferences. Acta Psychologica, 104(1), 1–15. https://doi.org/10.1016/S0001-6918(99)00050-5
Qi, X., & Chen, Z. (2025). A Systematic Review of Technology Integration in Developing L2 Pragmatic Competence. Education Sciences, 15(2). https://doi.org/10.3390/educsci15020172
Santoso, A., & Lestari, S. (2019). The roles of technology literacy and technology integration to improve students’ teaching competencies. KnE Social Sciences, 243–256. https://doi.org/10.18502/kss.v3i11.4010
Sanusi, I. T., Olaleye, S. A., Oyelere, S. S., & Dixon, R. A. (2022). Investigating learners’ competencies for artificial intelligence education in an African K-12 setting. Computers and Education Open, 3, 100083. https://doi.org/10.1016/j.caeo.2022.100083
Setiawan, I., & Thoyyibah, T. (2025). Students’ perceptions of using whatsapp to foster autonomous listening skills in English language learning. Pedagogy: Journal of English Language Teaching, 13(1), 19–36. http://e-journal.metrouniv.ac.id/pedagogy/article/view/10198
Smith, W. J. (2023). Understanding How Professional Development for College Faculty on Adult Learning Theories Can Improve Online Instruction and Course Design: A Delphi Study [Doctoral dissertation, Regent University]. ProQuest Dissertations and Theses Global.
Tedla, Y. G., & Chen, H. L. (2024). The impacts of computer-supported collaborative learning on students’ critical thinking: a meta-analysis. Education and Information Technologies, 1–30. https://doi.org/10.1007/s10639-024-12857-y
Teo, T. (2011). Factors influencing teachers’ intention to use technology: Model development and test. Computers & Education, 57(4), 2432–2440. https://doi.org/10.1016/j.compedu.2011.06.008
Vangrieken, K., Dochy, F., Raes, E., & Kyndt, E. (2015). Teacher collaboration: A systematic review. Educational Research Review, 15, 17–40. https://doi.org/10.1016/j.edurev.2015.04.002
Vygotsky LS. (1978). Mind in society. Cambridge: Harvard University Press.
Wang, Y., & Ko, J. (2025). How does online training with reflection tasks affect the depth of reflection of pre-service teachers in China? Teacher Development, 29(1), 127–147. https://doi.org/10.1080/13664530.2024.2341186
Watzke, J. L. (2007). Foreign language pedagogical knowledge: Toward a developmental theory of beginning teacher practices. The Modern Language Journal, 91(1), 63–82. https://doi.org/10.1111/j.1540-4781.2007.00510.x
Wichayathian, N., & Reinders, H. (2018). A teacher’s perspective on autonomy and self-access: from theory to perception to practice. Innovation in Language Learning and Teaching, 12(2), 89–104. https://doi.org/10.1080/17501229.2015.1103245
Zein, M. S. (2017). Professional development needs of primary EFL teachers: Perspectives of teachers and teacher educators. Professional Development in Education, 43(2), 293–313. https://doi.org/10.1080/19415257.2016.1156013
Appendices
Appendix A. Survey
Dear Respondent,
We are currently conducting research titled “Effect of Professional Development, Collaborative Learning, and Technology Integration on Teachers’ Self-Access Support Competence “. This study aims to examine how professional development, collaborative learning, and technology integration influence teachers’ self-access support competence. It seeks to understand teachers’ perceptions and practices in these areas within the Nigerian educational context.
The questionnaire contains 23 multiple-choice items and will take approximately 15 to 20 minutes to complete.
All responses will remain anonymous. Your email address will not be collected. Your participation is entirely voluntary, and you may withdraw at any time by writing to hhhamisu@gmail.com.
Thank you for considering this request. Your time and insights are greatly appreciated.
Sincerely,
Hamisu Hamisu Haruna PhD, Department of English, Al-Qalam University Katsina – Nigeria.
Sehrish Iftikhar, University of Southern Punjab, Pakistan
Sulaiman Muhammad Isa PhD, Kampala International University, Uganda.
Md. Mahadhi Hasan PhD, Department of English and Humanities, University of Liberal Arts Bangladesh – Bangladesh.
Section A: Demographic Profile
1. Gender
a) Male
b) Female
2. Highest educational qualification
a) NCE
b) B.Ed/B.A(Ed)
c) PGDE
d) M.Ed
3. Years of teaching experience
a) 1-5
b) 6-10
c) 11- 19
d) 20 above
Collaborative Learning (CL)
I willingly share teaching materials and resources with my colleagues.
I regularly discuss and exchange teaching ideas with fellow teachers.
I take part in peer observation and feedback sessions with other teachers.
I collaborate with my colleagues to find solutions to pedagogical challenges.
I collaborate with other teachers to plan lessons for better classroom delivery.
Professional Development (PD)
I attend workshops and seminars to improve my teaching skills.
I actively seek opportunities to learn new and effective teaching methods.
I enroll in professional courses or trainings related to my subject area.
I apply what I learn from trainings and workshops to my classroom teaching.
Teachers’ Self-Access Support Competence (TSSC)
I am confident in guiding students to use self-access learning materials effectively.
I recommend suitable self-access resources to help students learn independently.
I help students develop the skills to take responsibility for their own learning.
I monitor and support students when they use the self-access resources.
Teaching Experience (TE)
My teaching experience helps me handle classroom challenges effectively.
My experience has taught me to adapt my teaching to meet the needs of different learners.
I have developed strong classroom management skills.
My experience enables me to make quick and effective decisions during lessons.
I use my teaching experience to mentor and guide new teachers.
Technology Integration (TI)
I use technology tools (e.g., OERs, videos) to prepare my lessons.
I integrate technology tools into my classroom teaching.
I use technology to assess and give feedback on students’ work.
I encourage my students to use technology for learning purposes.
I solve basic technology problems when they arise during lessons.
Appendix B. Descriptive Statistics by Construct
(See PDF version)
Appendix C. Item-level Response Frequency Distributions
(See PDF version)
